Сибирский Арсенал Гранит-5 Охранные приборы на 5-10 шлейфов в Барнауле
Артикул: 544
8 442.30 руб. / шт
10 155 руб. / шт
-17% Экономия: 1713 руб.
Удаленный склад, на заказ: 2-3 дня.
Заказы обрабатываются в рабочие дни с понедельника по пятницу с 10:00 утра и до 17:00 вечера.
Если вы оформите заказ после 17:00, в выходные или праздничные дни, он будет обработан на следующий рабочий день начиная с 10:00 утра.
Интернет-магазин "Техноком Групп" осуществляет доставку данного товара в Барнауле. Для Москвы и области возможен самовывоз из офиса компании.
Наша компания более 10 лет на рынке, имеем огромный опыт. Проконсультируем по любым вопросам, подберем аналог, комплектуем системы под ключ.
Особенности
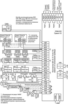
5 шлейфов сигнализации (ШС) с функциями охранных или пожарных.
7 встроенных тактик применения (задаются перемычками на плате). Гибкая настройка через программное обеспечение — конфигуратор ARS-prog. Подключение к компьютеру через разъем microUSB.
Прибор работает автономно (без подключения к пульту централизованного наблюдения) либо передает на пульт извещения «Пожар1», «Пожар2» и «Тревога» размыканием «сухих» контактов реле ПЦН1 и ПЦН2.
Способы постановки на охрану и снятия с охраны:
электронными ключами Touch Memory через считыватель ТМ;
кнопками «1»…«5» на панели индикации и управления прибора;
Proximity-картами, набором цифрового кода кнопками, брелоками и/или ключами ТМ с помощью универсального считывателя «Портал» варианты 2…10 и т.д. (приобретается отдельно).
Два входа для подключения считывателей ТМ.
Способы управления оповещением при пожаре:
вручную с панели индикации и управления прибора (кнопки «ПУСК» и «СТОП»);
дистанционно, с помощью устройства дистанционного пуска (УДП);
автоматически (при определении события «Пожар2» в пожарном ШС).
Три выхода оповещения «открытый коллектор»: «Лампа», «Сирена» и «Оповещение о пожаре».
Автоматический контроль линий оповещения и управления на обрыв или короткое замыкание.
Дополнительный неотключаемый выход с напряжением +12 В для питания извещателей.
Выходы 12 В и оповещения (лампа, сирена, ОПВ) защищены от короткого замыкания.
Для охранных шлейфов предусмотрены функции «Тихая тревога» и «Автовозврат».
Функция «Тихая тревога» позволяет не привлекать внимание при тревоге: не включается сирена, не мигает лампа. Срабатывание отображается только светодиодным индикатором прибора, выдача сигнала «Тревога» происходит на линию ПЦН1 или ПЦН2 (зависит от настроек).
Функция «Автовозврат»: если через 3 минуты после нарушения шлейфа признаки проникновения отсутствуют, шлейф возвращается в режим охраны. При этом линия ПЦН восстанавливается, встроенные и внешние оповещатели остаются в режиме тревоги. При повторных нарушениях ШС формируется укороченный (10 с) звуковой сигнал и линия ПЦН размыкается.
Прибор обеспечивает задержку на включение звукового оповещателя после нарушения охранного ШС на время 15 секунд. По умолчанию задержка установлена для ШС1, в Конфигураторе задержку можно установить для всех охранных ШС.
Парольная защита органов управления прибора от несанкционированного доступа.
Возможность обновить прошивку прибора.
Встроенный источник бесперебойного питания под аккумулятор 12 В, 7 Ач.
Возможность подключить внешний резервированный источник питания 12 В.
Прибор автоматически переходит на питание от резервного аккумулятора при отключении сети 220 В, и обратно, при восстановлении питания 220 В. Сигнал «Тревога» при этом не выдается.
При полном отключении электропитания (220 В, аккумулятор) прибор запоминает своё состояние.
Заземление корпуса не требуется.
| Количество шлейфов сигнализаци | |
| Информативность (количество видов извещений) | 1 |
| Емкось буфера извещений (количество событий) | 4 |
| Емкость памяти кодов идентификаторов (proximity-карт, цифровых кодов, брелоков, ключей ТМ) | 64 шт. |
| Напряжение на входе ШС при номинальном сопротивлении шлейфа (7,5 кОм ) | 19,5 ± 0,5 |
| Суммарная токовая нагрузка в ШС в дежурном режиме, не боле | 1,5 м |
| Напряжение/ток выходов реле ПЦН1, ПЦН2, ПЦН4, д | 100 В / 150 м |
| Напряжение/ток выхода реле ПЦН3, д | ~ 250 В / 3 |
| Ток потребления по выходу «ОПВ» (оповещение), не боле | 300 м |
| Ток потребления по выходу «12В» для питания извещателей, не боле | 400 м |
| Ток потребления по выходу «ЛМП» для питания внешнего светового оповещателя 12 В (при наличии подключенного, заряженного аккумулятора), не боле | 200 м |
| Ток потребления по выходу «СИР» для питания внешнего звукового оповещателя 12 В (при наличии подключенного, заряженного аккумулятора), не боле | 1 |
| Напряжение питания сети (переменный ток 50 Гц) | 187...242 |
| Мощность, потребляемая от сети, не боле | 15 В |
| Напряжение питания от аккумуляторной батаре | 11,8...14,0 |
| Номинальная емкость резервного аккумулятор | 7 А |
| Ток потребления от аккумулятора в дежурном режиме (при отсутствии внешних потребителей), не боле | 65 м |
| Ток потребления от аккумулятора в режиме «Пуск», «Пожар», «Тревога», не боле | 85 м |
| Степень защит | IP2 |
| Диапазон рабочих температу | -30… 50 ° |
| Габаритные размеры корпуса прибор | 250x210x80 м |
| Масса без аккумулятора, не боле | 700 |
| Производитель (справочник) | Сибирский Арсенал |
| Тип устройства (Охранные приборы) | охранно-пожарный |
| Кол-во входных зон (Охранные приборы) | 5 вх. зон |
| Оповещение при тревоге (Охранные приборы) |
|
| Постановка/снятие с охраны (Охранные приборы) | Touch memory/кнопка |
| АКБ в комплекте (Охранные приборы) | нет |
| Резервный АКБ (Охранные приборы) | 7 А/ч |
| Релейные выходы (Охранные приборы) | 4 реле |
| Напряжение на вх. зонах (Охранные приборы) | 17,5-20,5 В |
| Напряжение питания (Охранные приборы) | 187-242 В |
| WEB-интерфейс (Охранные приборы) | нет |
| Рабочая температура (Охранные приборы) | -30 ... +50°С |
| Другие хар-ки (Охранные приборы) |
|
| Артикул | 544 |
| Артикул производителя | Гранит-5 |
-
Alecs A. (Москва)
2022-03-31 ★ ★ ★ ★ ★
Достоинства: Широкий выбор, приемлемые цены.
Недостатки: Нет.
Комментарий: Отличный интернет магазин. Покупал здесь камеры видеонаблюдения. Проблем небыло. Хорошее качество, буду покупать здесь ещё.
Для всех приобретений, сделанных на нашем сайте, оплата может быть произведена:
- наличными в офисе компании;
- наличными при получении заказа от курьера;
- банковским переводом с расчетного счета покупателя на наш расчетный счет;
- в рассрочку (условия по ссылке);
- денежным переводом через отделения "Сбербанк" или другие банки (о размере комиссии, удерживаемой с плательщика Вы можете узнать в ближайшем к Вам отделении).
Оплата производится в рублях по внутреннему курсу компании, который Вы можете уточнить, позвонив к нам в офис.
Для выполнения Вашего заказа, нам необходимо минимальное время на его обработку. Как правило, минимальное время составляет 24 часа, но в некоторых случаях оно может увеличиться из-за того, что заказ поступил ночью или в выходные или праздничные дни. Поэтому, мы просим Вас делать свои заказы заблаговременно. Дайте нам, пожалуйста, приблизительно 1-4 рабочих дня, чтобы мы могли качественно подготовить и отправить, а Вы получить Ваш заказ в кратчайший срок.
Способы доставки в Барнауле:
1. Доставка по Москве и области товара до адреса без разгрузки:
- 1 зона - 400 р. до 50 кг
- 2 зона - 500 р. до 50 кг
- 3 зона - 650 р. до 50 кг
БЕСПЛАТНАЯ ДОСТАВКА внутри МКАД:
- при оплате счета более 100 т.р. - до 150 кг
- дополнительные 100 кг +100 р.
- дополнительно за МКАД +40р за 1км
Доставка до Транспортной Компании осуществляется бесплатно, а стоимость и сроки доставки до города Барнаул согласно тарифам службы доставки.
Внимание: Доставка товара осуществляется "как есть" т.е. комплектация указана на странице с товаром. Все остальные дополнительные приспособления и сервисные услуги оплачиваются отдельно.
-
Как осуществляется доставка в регионы?
Товары нашего магазина доставляют покупателям транспортные компании: Россия — EMS Почта России, СПСР-экспресс, DHL; Белоруссия — M@M; Украина — Новая Почта.
-
Возможен ли самовывоз заказанного товара?
Вы можете самостоятельно забрать заказанные товары в наших магазинах.
-
В какие сроки я могу получить свой заказ?
Это зависит от его объема, а также от конструкции и прочих специфических особенностей приобретаемого оборудования. Как правило, техника доставляется в течение 3 дней, но в любом случае рекомендуется обсудить сроки ее доставки и прочие нюансы сотрудничества с нашим представителем.
-
Возможна ли доставка в регионы?
Да! Независимо от местонахождения покупателя, заказ будет ему доставлен по указанному адресу. Для отправки техники в регионы мы сотрудничаем с авторитетными транспортными компаниями, в числе которых «Грузовозофф», «ЖелДорЭкспедиция», «Байкал Сервис», «ПЭК», «ГруппСТ» и др.
-
Действует ли у вас система скидок?
Да! Вы можете дополнительно сэкономить за счет приобретения техники по сниженным ценам. Регулярно проводятся акции, информация о которых представлена в разделе «Акции».
-
Предоставляется ли гарантия, и если да, то на какой срок?
Вся продукция сертифицирована, ее технико-функциональные качества, рабочие характеристики и эксплуатационный потенциал подтверждены документально. Предоставляется длительная (12 месяцев) официальная гарантия.
-
Каковы расценки на монтаж, подключение, пусконаладку систем видеонаблюдения?
Это зависит от сложности и разветвленности системы, особенностей приобретенного оборудования, специфики объекта и иных факторов. Несмотря на то, что наша компания не занимается монтажом систем видеонаблюдения, мы можем предоставить контакты организации, оказывающей данные услуги качественно, профессионально и быстро.
-
Могу ли я обратиться к вам для монтажа оборудования, приобретенного в другом месте?
Да, но заниматься этим будет не наша компания (мы не оказываем такие услуги), а другая организация, контакты которой мы предоставим. Это солидное, уважаемое предприятие, которое профессионально занимается данным видом деятельности и проводит полный спектр работ по монтажу, подключению, настройке и пусконаладке систем любой специфики и сложности.
-
Сколько стоит монтаж?
На этот вопрос ответят представители специализированной организации, контакты которой Вам предоставят наши менеджеры. В любом случае многое зависит от конфигурации оборудования, сложности системы, специфики конкретного объекта и прочих нюансов.
-
Если я приобрету у вас товар, могут ли ваши специалисты заодно переделать монтаж, выполненный предыдущими исполнителями?
Данный вопрос крайне сложен и требует индивидуального рассмотрения. В принципе, такая возможность существует, однако многое будет зависеть от того, кто и как производил монтаж, насколько соблюдены действующие в данной сфере регламенты, технологии и стандарты, какая аппаратура использовалась и т. д.
За последнее время товаром интересовалось 17729 человек.



